Упр.256 ГДЗ Атанасян 10-11 класс по геометрии (Геометрия)
Решение #1
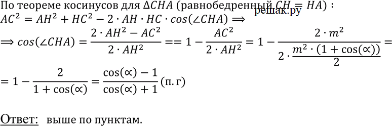
Решение #2

Рассмотрим вариант решения задания из учебника Атанасян, Бутузов 10 класс, Просвещение:
256 B правильной четырехугольной пирамиде сторона основания равна m, а плоский угол при вершине равен а. Найдите: а) высоту пирамиды; б) боковое ребро пирамиды; в) угол между боковой гранью и плоскостью основания; г) двугранный угол при боковом ребре пирамиды.
*размещая тексты в комментариях ниже, вы автоматически соглашаетесь с пользовательским соглашением