Упр.458 ГДЗ Атанасян 10-11 класс по геометрии (Геометрия)
Решение #1
Решение #2

Рассмотрим вариант решения задания из учебника Атанасян, Бутузов 11 класс, Просвещение:
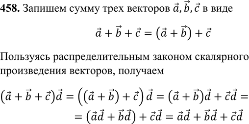
458 Докажите справедливость равенства (а + b + c)d = ad + bd + cd. Решение
Запишем сумму трех векторов о, b и с в виде а + Ъ + с = (а + b) + с. Пользуясь распределительным законом скалярного произведения векторов, получаем (a + 5 + c)J = (0 + 6) + c)d=(a + b)d+cd = = (ad + bd) +cd = ad + bd +cd.
*размещая тексты в комментариях ниже, вы автоматически соглашаетесь с пользовательским соглашением