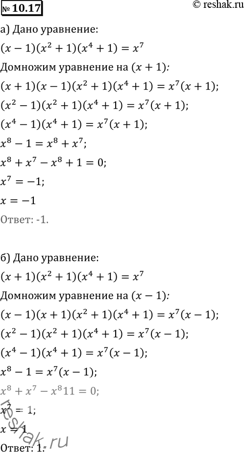
Упр.10.17 ГДЗ Никольский Потапов 11 класс (Алгебра)
Решение #1
Решение #2

Рассмотрим вариант решения задания из учебника Никольский, Потапов 11 класс, Просвещение:
10.17 а) (x-1) (x2+1)(x4+1)=x7;
б) (x+1)(x2+1)(x4+1)=x7.
*размещая тексты в комментариях ниже, вы автоматически соглашаетесь с пользовательским соглашением