Упр.11.36 ГДЗ Погорелов 7-9 класс (Геометрия)

Решение #1

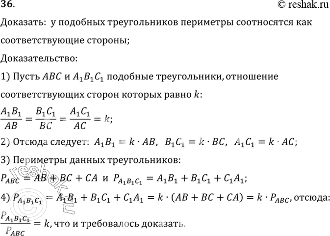
Изображение 36. Докажите, что у подобных треугольников периметры относятся как соответствующие...

Решение #2

Изображение 36. Докажите, что у подобных треугольников периметры относятся как соответствующие...

Рассмотрим вариант решения задания из учебника Погорелов 9 класс, Просвещение:
36. Докажите, что у подобных треугольников периметры относятся как соответствующие стороны.
*Цитирирование задания со ссылкой на учебник производится исключительно в учебных целях для лучшего понимания разбора решения задания.
*размещая тексты в комментариях ниже, вы автоматически соглашаетесь с пользовательским соглашением