Упр.12.11 ГДЗ Погорелов 7-9 класс (Геометрия)

Решение #1

Изображение 11. Как изменяется сторона АВ треугольника ABC, если угол С возрастает, а длины сторон АС и ВС не меняются (рис. 272)?Дано:  треугольник ABC;Выяснить:  как...
Дополнительное изображение

Рассмотрим вариант решения задания из учебника Погорелов 9 класс, Просвещение:
11. Как изменяется сторона АВ треугольника ABC, если угол С возрастает, а длины сторон АС и ВС не меняются (рис. 272)?

Дано: треугольник ABC;
Выяснить: как изменяется сторона AB, если угол C возрастает, а длины
сторон AC и BC не меняются;
Решение:
1) Пусть a1 и a2-острые углы, при этом a1>a2;
2) При возрастании острого угла его косинус уменьшается, значит:
cosa1
3) Углы (180°-a1) и (180°-a2)-тупые, при этом:
(180°-a1)<(180°-a2), так как a1>a2;
4) (180°-a1)=-cosa1 и (180°-a2)=-cosa2 , значит:
cos(180°-a1)>cos(180°-a2), так как cosa1
То есть при возрастании тупого угла, его косинус уменьшается, но так
как он имеет отрицательный знак, то модуль косинуса увеличивается;
5) По теореме косинусов:
AB^2=BC^2+AC^2-2BC•AC•cos угла C;

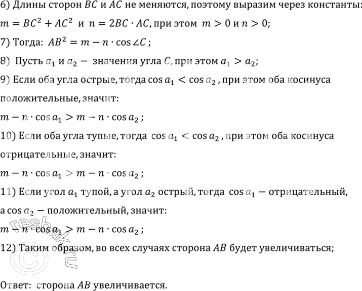
6) Длины сторон BC и AC не меняются, поэтому выразим через константы:
m=BC^2+AC^2 и n=2BC•AC, при этом m>0 и n>0;
7) Тогда: AB^2=m-n•cos угла C;
8) Пусть a1 и a2- значения угла C, при этом a1>a2;
9) Если оба угла острые, тогда cosa1
положительные, значит:
m-n•cosa1 >m-n•cosa2 ;
10) Если оба угла тупые, тогда cosa1
отрицательные, значит:
m-n•cosa1 >m-n•cosa2 ;
11) Если угол a1 тупой, а угол a2 острый, тогда cosa1 -отрицательный,
а cosa2 -положительный, значит:
m-n•cosa1 >m-n•cosa2 ;
12) Таким образом, во всех случаях сторона AB будет увеличиваться;

Ответ: сторона AB увеличивается.
*Цитирирование задания со ссылкой на учебник производится исключительно в учебных целях для лучшего понимания разбора решения задания.
*размещая тексты в комментариях ниже, вы автоматически соглашаетесь с пользовательским соглашением