Упр.13.9 ГДЗ Никольский Потапов 11 класс (Алгебра)
Решение #1
Решение #2

Рассмотрим вариант решения задания из учебника Никольский, Потапов 11 класс, Просвещение:
13.9 a) log2(x2 + 2х + 2) + log3(x6 + 2x5 + х4 + 1) = 0;
б) log4(x2 + 4х + 5) + log5(x6 + 4x5 + 4x4 + 1) = 0;
в) log6(x2 + 6x + 10) + log^2 7(корень 3 степени (x+2) + 2) = 0;
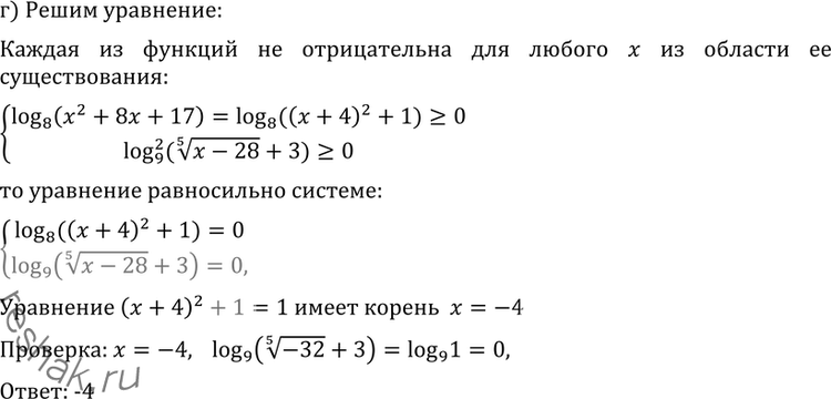
г) log8(x2 + 8x + 17) + log^2 9(корень 5 степени (x-28) + 3) = 0.
*размещая тексты в комментариях ниже, вы автоматически соглашаетесь с пользовательским соглашением