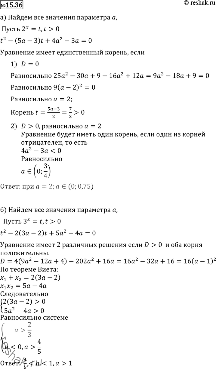
Упр.15.36 ГДЗ Никольский Потапов 11 класс (Алгебра)
Решение #1

Рассмотрим вариант решения задания из учебника Никольский, Потапов 11 класс, Просвещение:
15.36 При каких значениях параметра а уравнение:
а) 4х - (5а - 3)2x + 4а2 - За = 0 имеет единственный корень;
б) 9х - 2 (3а - 2) 3х + 5а2 - 4а = 0 имеет два различных корня?
*размещая тексты в комментариях ниже, вы автоматически соглашаетесь с пользовательским соглашением