Упр.15.63 ГДЗ Погорелов 7-9 класс (Геометрия)

Решение #1

Изображение 63. Плоскость, перпендикулярная диаметру шара, делит его на части 3 см и 9 см. Каковы объёмы полученных частей?Дано:  плоскость, перпендикулярная диаметру шара,...
Дополнительное изображение

Рассмотрим вариант решения задания из учебника Погорелов 9 класс, Просвещение:
63. Плоскость, перпендикулярная диаметру шара, делит его на части 3 см и 9 см. Каковы объёмы полученных частей?

Дано: плоскость, перпендикулярная диаметру шара, делит его на
части 3 см и 9 см;
Найти: объемы полученных частей;
1) Пусть O-центр данного шара, R-его радиус и O1-центр сечения;
2) Проведем диаметр AB данного шара, проходящий через точку O1,
и диаметр CD окружности сечения, тогда по условию задачи:
CD перпендикулярна AB, O1 A=3 см, O1 B=9 см, OA=OB=R;
3) Отрезки O1 A и O1 B являются высотами шаровых сегментов, на
которые разбивается шар плоскотью;
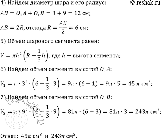
4) Найдем диаметр шара и его радиус:
AB=O1 A+O1 B=3+9=12 см;
AB=2R, отсюда R=AB/2=6 см;
5) Объем шарового сегмента равен:
V=Пиh^2 (R-1/3 h), где h-высота сегмента;
6) Найдем объем сегмента высотой O1 A:
V1=Пи•3^2•(6-1/3•3)=9Пи•(6-1)=9Пи•5=45 Пи см^3;
7) Найдем объем сегмента высотой O1 B:
V2=Пи•9^2•(6-1/3•9)=81Пи•(6-3)=81Пи•3=243Пи см^3;

Ответ: 45Пи см^3 и 243Пи см^3.
*Цитирирование задания со ссылкой на учебник производится исключительно в учебных целях для лучшего понимания разбора решения задания.
*размещая тексты в комментариях ниже, вы автоматически соглашаетесь с пользовательским соглашением