Упр.16.21 ГДЗ Мерзляк 11 класс Углубленный уровень (Алгебра)
Решение #1

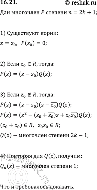
Рассмотрим вариант решения задания из учебника Мерзляк, Номировский, Поляков 11 класс, Вентана-Граф, Просвещение:
16.21. Докажите, что каждый многочлен нечётной степени с действительными коэффициентами имеет действительный корень.
*размещая тексты в комментариях ниже, вы автоматически соглашаетесь с пользовательским соглашением