Упр.17.19 ГДЗ Мерзляк 11 класс Углубленный уровень (Алгебра)
Решение #1

Рассмотрим вариант решения задания из учебника Мерзляк, Номировский, Поляков 11 класс, Вентана-Граф, Просвещение:
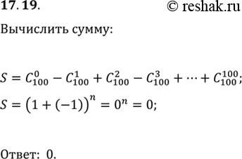
17.19. Вычислите сумму C(100; 0)-C(100; 1)+C(100; 2)-C(100; 3)+...+C(100; 100).
*размещая тексты в комментариях ниже, вы автоматически соглашаетесь с пользовательским соглашением