Упр.18.2 ГДЗ Никольский Потапов 11 класс (Алгебра)
Решение #1
Решение #2

Рассмотрим вариант решения задания из учебника Никольский, Потапов 11 класс, Просвещение:
Найдите все корни уравнения (18.2—18.4):
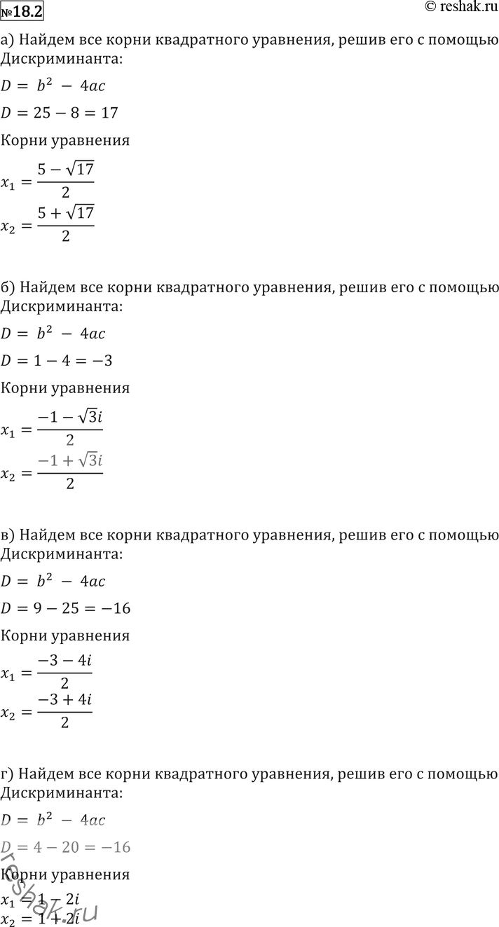
18.2 а) х2 - 5x + 2 = 0;
б) х2 + x + 1 = 0;
в) х2 + 3х + 6,25 = 0;
г) х2 - 2х + 5 = 0;
д) х2 + 3х + 3 = 0;
е) х2 + 2х + 2 = 0.
*размещая тексты в комментариях ниже, вы автоматически соглашаетесь с пользовательским соглашением