Упр.2.37 ГДЗ Мерзляк 11 класс Углубленный уровень (Алгебра)
Решение #1

Рассмотрим вариант решения задания из учебника Мерзляк, Номировский, Поляков 11 класс, Вентана-Граф, Просвещение:
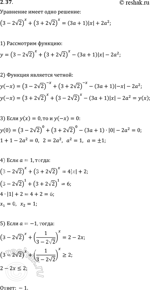
2.37. При каких значениях параметра a уравнение (3-2v2)^x+(3+2v2)^x=(3a+1)|x|+2a^2 имеет единственное решение?
*размещая тексты в комментариях ниже, вы автоматически соглашаетесь с пользовательским соглашением