Упр.227 ГДЗ Никольский Потапов 7 класс (Алгебра)
Решение #1
Решение #2

Рассмотрим вариант решения задания из учебника Никольский, Потапов 7 класс, Просвещение:
227 Даны одночлены стандартного вида, определите их коэффициенты и степени; укажите одночлены, различающиеся только коэффициентами:
а) 1*1/2*a;
б) b;
в) -c;
г) 4ab;
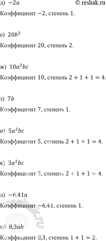
д) -2a;
е) 20b2;
ж) 10a2bc;
з) 7b;
и) 5a2bc;
к) 3a2bc;
л) -6,41a;
м) 8,3ab;
н) 24b;
о) 3/25*b5;
п) 15p2;
р) 2*1/4*b2.
*размещая тексты в комментариях ниже, вы автоматически соглашаетесь с пользовательским соглашением