Упр.238 ГДЗ Никольский Потапов 7 класс (Алгебра)
Решение #1
Решение #2

Рассмотрим вариант решения задания из учебника Никольский, Потапов 7 класс, Просвещение:
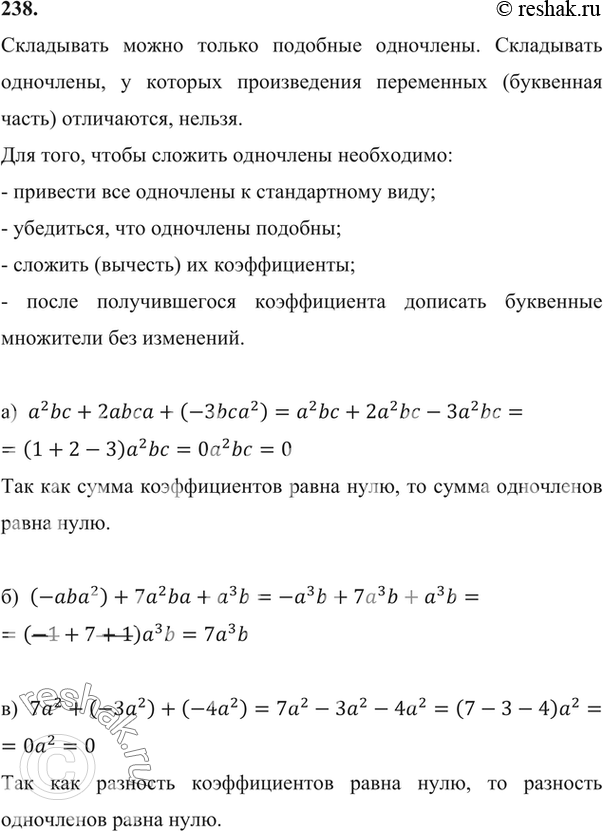
238 Найдите сумму подобных одночленов:
а) а2bс + 2аbса + (-3bса2);
б) (-aba2) + 7a2ba + а3b;
в) 7а2 + (-За2) + (-4а2).
*размещая тексты в комментариях ниже, вы автоматически соглашаетесь с пользовательским соглашением