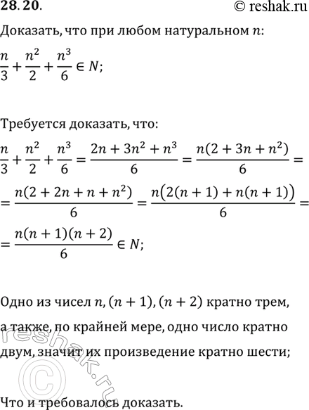
Упр.28.20 ГДЗ Мерзляк 11 класс Углубленный уровень (Алгебра)
Решение #1

Рассмотрим вариант решения задания из учебника Мерзляк, Номировский, Поляков 11 класс, Вентана-Граф, Просвещение:
28.20. Докажите, что при любом натуральном значении n значение выражения n/3+n^2/2+n^3/6 является натуральным числом.
*размещая тексты в комментариях ниже, вы автоматически соглашаетесь с пользовательским соглашением