Упр.28.316 ГДЗ Мерзляк 11 класс Углубленный уровень (Алгебра)
Решение #1

Рассмотрим вариант решения задания из учебника Мерзляк, Номировский, Поляков 11 класс, Вентана-Граф, Просвещение:
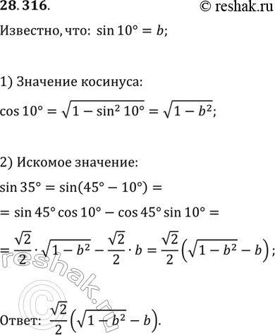
28.316. Дано: sin(10°)=b. Найдите sin(35°).
*размещая тексты в комментариях ниже, вы автоматически соглашаетесь с пользовательским соглашением