Упр.3.34 ГДЗ Мерзляк 11 класс Углубленный уровень (Алгебра)
Решение #1

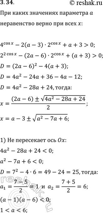
Рассмотрим вариант решения задания из учебника Мерзляк, Номировский, Поляков 11 класс, Вентана-Граф, Просвещение:
3.34. При каких значениях параметра а неравенство 4^(cos(x))-2(a-3)·2^(cos(x))+a+3>0 выполняется при всех действительных x?
*размещая тексты в комментариях ниже, вы автоматически соглашаетесь с пользовательским соглашением