Упр.3.6 ГДЗ Мерзляк 11 класс Углубленный уровень (Алгебра)
Решение #1

Рассмотрим вариант решения задания из учебника Мерзляк, Номировский, Поляков 11 класс, Вентана-Граф, Просвещение:
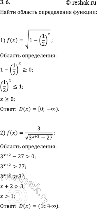
3.6. Найдите область определения функции:
1) f(x)=v(1-(1/2)^x); 2) f(x)=3/v(3^(x+2)-27).
*размещая тексты в комментариях ниже, вы автоматически соглашаетесь с пользовательским соглашением