Упр.38 ГДЗ Колягин Ткачёва 10 класс (Алгебра)
Решение #1
Решение #2

Рассмотрим вариант решения задания из учебника Колягин, Ткачёва, Фёдорова 10 класс, Просвещение:
Решить уравнение, в котором а и b — некоторые числа, х — неизвестное:
1) а(х - 5) - 2х - 3;
2) 3(х - а) = 21 + 3х;
3) 2(ах - 3) = 3х - 6;
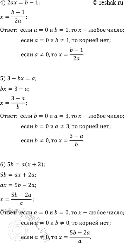
4) 2ах = b - 1;
5) 3 - bх = а;
6) 5b = а(х + 2);
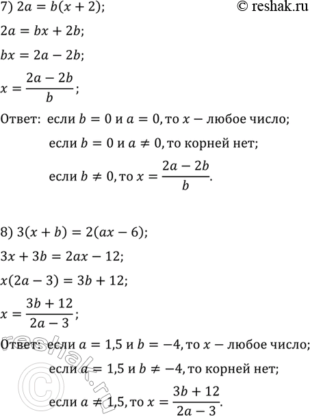
7) 2а = b(х + 2);
8) 3(х + b) - 2(ах - 6).
*размещая тексты в комментариях ниже, вы автоматически соглашаетесь с пользовательским соглашением