Упр.434 ГДЗ Колягин Ткачёва 10 класс (Алгебра)
Решение #1
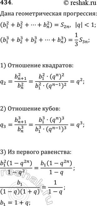
Решение #2

Рассмотрим вариант решения задания из учебника Колягин, Ткачёва, Фёдорова 10 класс, Просвещение:
434 Найти сумму бесконечно убывающей геометрической прогрессии, у которой сумма квадратов первых n членов равна сумме первых 2n членов, а сумма кубов n членов в 3 раза меньше суммы первых 3n членов.
*размещая тексты в комментариях ниже, вы автоматически соглашаетесь с пользовательским соглашением