Упр.456 ГДЗ Колягин Ткачёва 10 класс (Алгебра)
Решение #1
Решение #2

Рассмотрим вариант решения задания из учебника Колягин, Ткачёва, Фёдорова 10 класс, Просвещение:
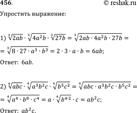
Упростить выражение (456 — 457).
456. 1) корень 3 степени 2ab * корень 3 степени 4a2b * корень 3 степени 27b;
2) корень 4 степени abc * корень 4 степени a3b2c * корень 4 степени b5c2.
*размещая тексты в комментариях ниже, вы автоматически соглашаетесь с пользовательским соглашением