Упр.468 ГДЗ Никольский Потапов 7 класс (Алгебра)
Решение #1
Решение #2

Рассмотрим вариант решения задания из учебника Никольский, Потапов 7 класс, Просвещение:
468. Преобразуйте данное целое выражение в произведение многочленов:
а) (2m + n)(6m + 2n) - (m - Зn) (8n + 16m);
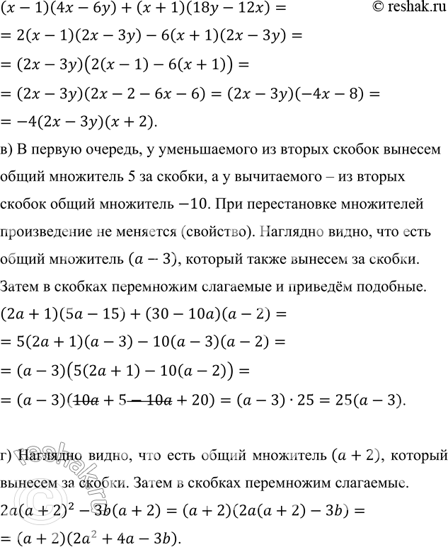
б) (х - 1)(4х - 6у) + (х + 1)(18y - 12х);
в) (2а + 1)(5а - 15) + (30 - 10а)(а - 2);
г) 2а (а + 2)2 - 3b (а + 2);
д) (х - 2)2(х - 3) + (х - 2)(х - З)2;
е) 3m(m + 2n) -2n(m + 2n)2;
ж) (р + 3q)2(p - q) - (р + 3q)(p - q)2.
*размещая тексты в комментариях ниже, вы автоматически соглашаетесь с пользовательским соглашением