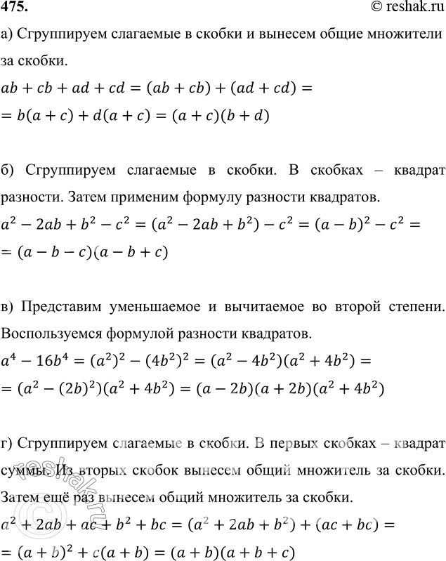
Упр.475 ГДЗ Никольский Потапов 7 класс (Алгебра)
Решение #1
Решение #2

Рассмотрим вариант решения задания из учебника Никольский, Потапов 7 класс, Просвещение:
475 Разложите на множители многочлен:
a) ab + cb + ad + cd;
б) а2 - 2аb + b2 — с2;
в) а4 - 16b4;
г) а2 + 2ab + ас + b2 + bс;
д) 9у2 — 6у + 1 — х2;
е) х4 + 4x2 - у2 + 6у - 5.
*размещая тексты в комментариях ниже, вы автоматически соглашаетесь с пользовательским соглашением