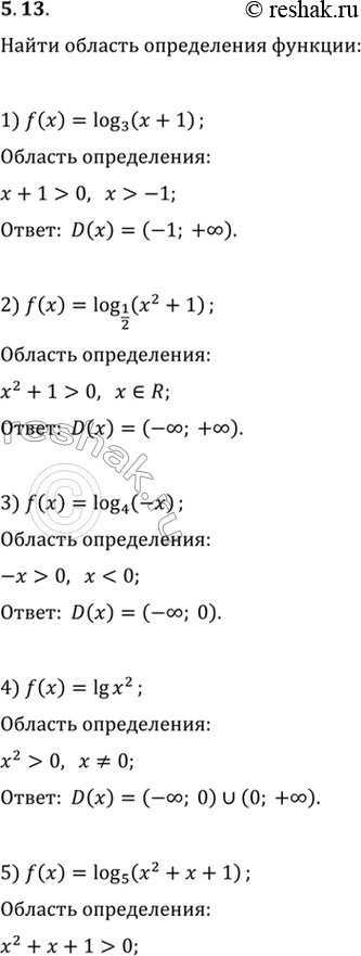
Упр.5.13 ГДЗ Мерзляк 11 класс Углубленный уровень (Алгебра)
Решение #1

Рассмотрим вариант решения задания из учебника Мерзляк, Номировский, Поляков 11 класс, Вентана-Граф, Просвещение:
5.13. Найдите область определения функции:
1) f(x)=log_3 (x+1); 5) f(x)=log_5 (x^2+x+1);
2) f(x)=log_(1/2) (x^2+1); 6) f(x)=log_0,6 (5x-6-x^2);
3) f(x)=log_4 (-x); 7) f(x)=2lg x+3 lg(2-x);
4) f(x)=lg x^2; 8) f(x)=log_2 ((2x-3)/(x+7)).
*размещая тексты в комментариях ниже, вы автоматически соглашаетесь с пользовательским соглашением