Упр.5.14 ГДЗ Мерзляк 11 класс Углубленный уровень (Алгебра)
Решение #1

Рассмотрим вариант решения задания из учебника Мерзляк, Номировский, Поляков 11 класс, Вентана-Граф, Просвещение:
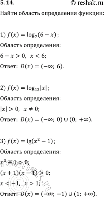
5.14. Найдите область определения функции:
1) f(x)=log_7 (6-x); 4) f(x)=log_0,4 (7x-x^2);
2) f(x)=log_12 |x|; 5) f(x)=lg (x+2)-2lg (x+5);
3) f(x)=lg (x^2-1); 6) f(x)=lg ((2x+1)/(x-1)).
*размещая тексты в комментариях ниже, вы автоматически соглашаетесь с пользовательским соглашением