Упр.502 ГДЗ Никольский Потапов 7 класс (Алгебра)
Решение #1
Решение #2

Рассмотрим вариант решения задания из учебника Никольский, Потапов 7 класс, Просвещение:
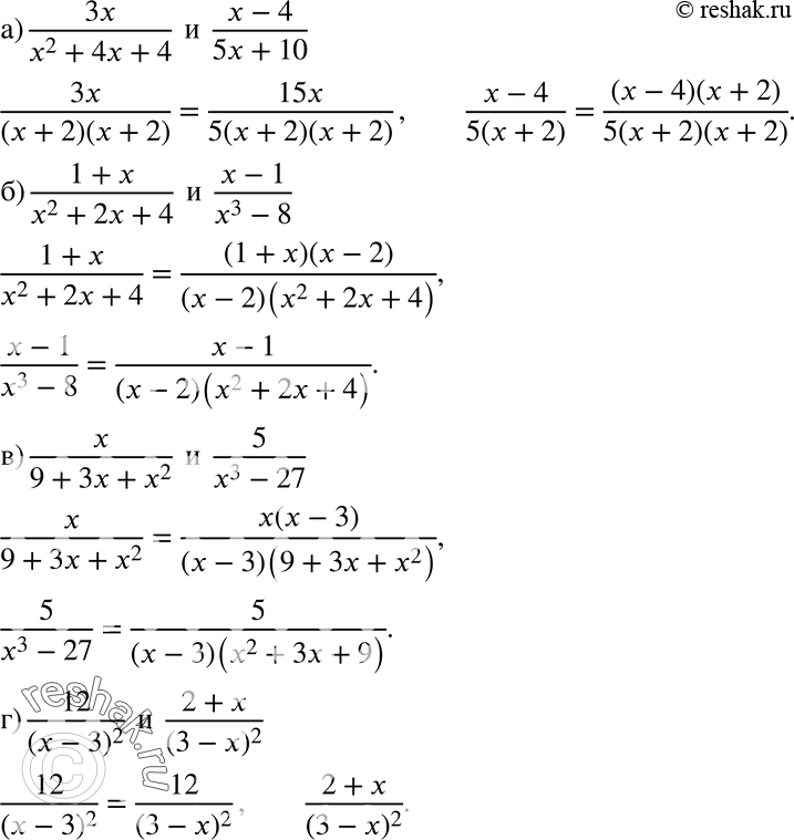
502 а) 3x/(x2+4x+4) и (x-4)/(5x+10);
б) (1+x)/(x2+2x+4) и (x-1)/(x3-8);
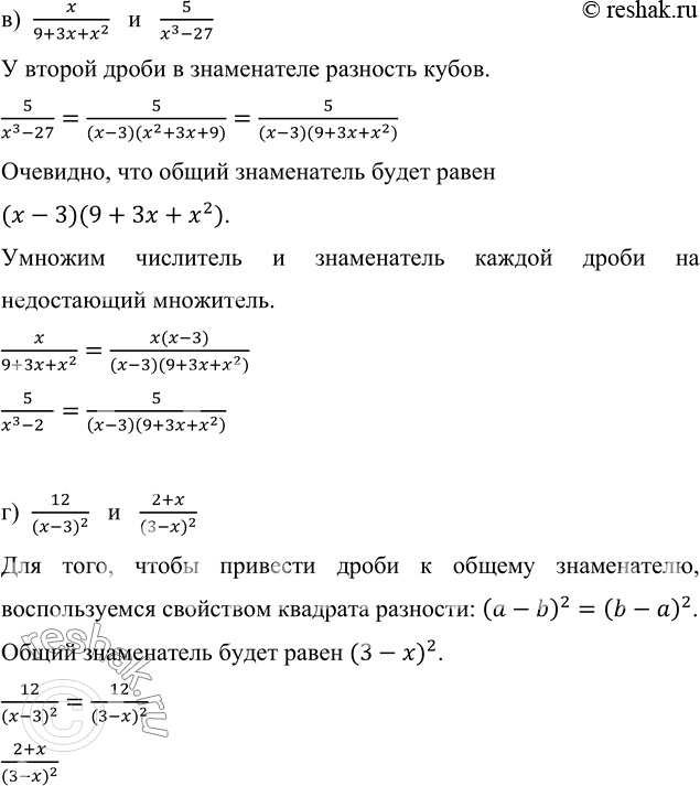
в) x/(9+3x+x2) и 5/(x3-27);
г) 12/(x-3)2 и (2+x)/(3-x)2.
*размещая тексты в комментариях ниже, вы автоматически соглашаетесь с пользовательским соглашением