Упр.521 ГДЗ Ткачёва 6 класс (Математика)
Решение #1

Рассмотрим вариант решения задания из учебника Ткачёва 6 класс, Просвещение:
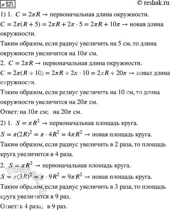
521. 1) На сколько сантиметров увеличится длина окружности при увеличении радиуса: на 5 см: на 10 см?
2) Во сколько раз увеличится площадь круга при увеличении радиуса: в 2 раза; в 3 раза?
*размещая тексты в комментариях ниже, вы автоматически соглашаетесь с пользовательским соглашением