Упр.575 ГДЗ Колягин Ткачёва 10 класс (Алгебра)
Решение #1
Решение #2

Рассмотрим вариант решения задания из учебника Колягин, Ткачёва, Фёдорова 10 класс, Просвещение:
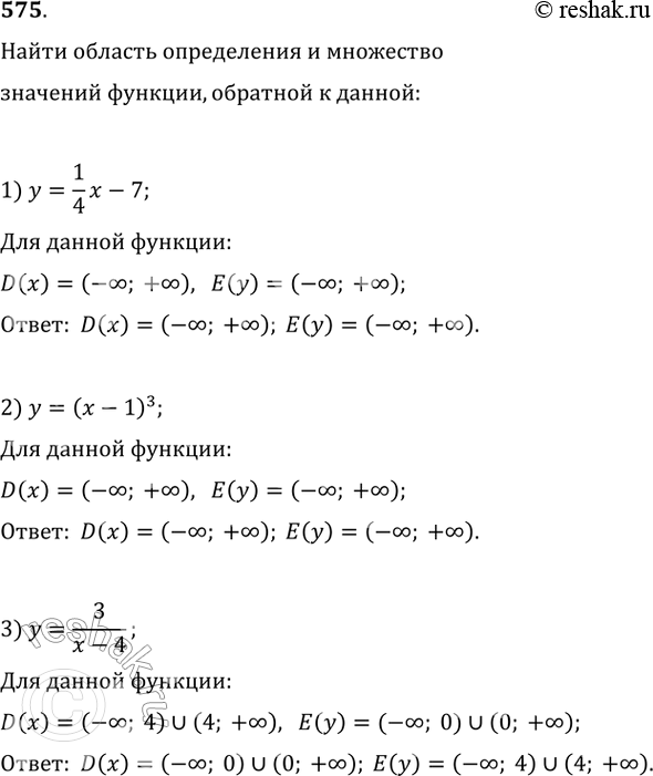
575. Найти область определения и множество значений функции, обратной к данной:
1) y=1/4*x - 7;
2) у = (х - 1)3;
3) y=3/(x-4).
*размещая тексты в комментариях ниже, вы автоматически соглашаетесь с пользовательским соглашением