Упр.6.13 ГДЗ Мерзляк 11 класс Углубленный уровень (Алгебра)
Решение #1

Рассмотрим вариант решения задания из учебника Мерзляк, Номировский, Поляков 11 класс, Вентана-Граф, Просвещение:
6.13. Решите уравнение:
1) log_4 (x-3)+log_4 x=1;
2) log_0,5 (4-x)+log_0,5 (x-1)=-1;
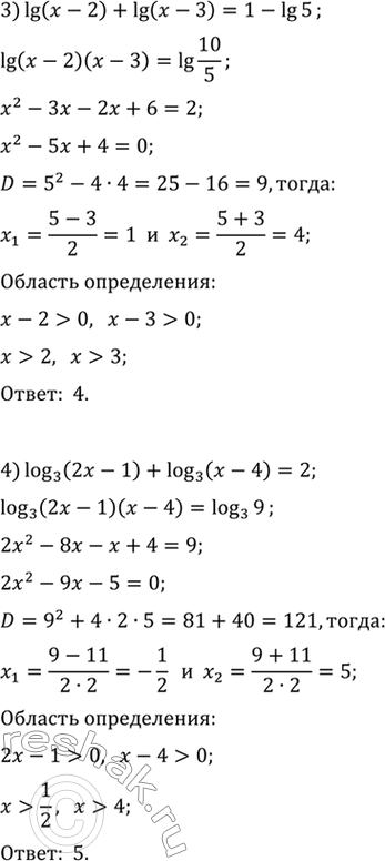
3) lg (x-2)+lg (x-3)=1-lg 5;
4) log_3 (2x-1)+log_3 (x-4)=2;
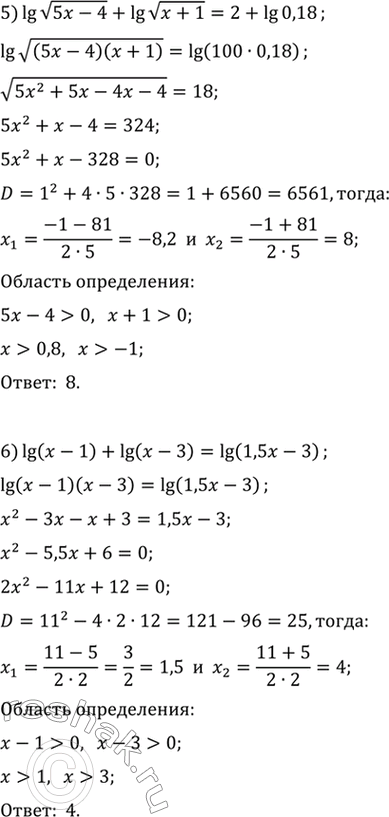
5) lg v(5x-4)+lg v(x+1)=2+lg 0,18;
6) lg (x-1)+lg (x-3)=lg (1,5x-3);
7) log_2 (5-x)-log_2 (x-1)=1-log_2 (x+2);
8) 2log_5 (x+1)-log_5 (x+9)=log_5 (3x-17).
*размещая тексты в комментариях ниже, вы автоматически соглашаетесь с пользовательским соглашением