Упр.6.34 ГДЗ Мерзляк 11 класс Углубленный уровень (Алгебра)
Решение #1

Рассмотрим вариант решения задания из учебника Мерзляк, Номировский, Поляков 11 класс, Вентана-Граф, Просвещение:
6.34. Решите систему уравнений:
1) {(4^x+2^y=12, lg (3x-2y)=lg (5+x-3y));
2) {(x^log_2 y+y^log_2 x=16, log_2 x-log_2 y=2);
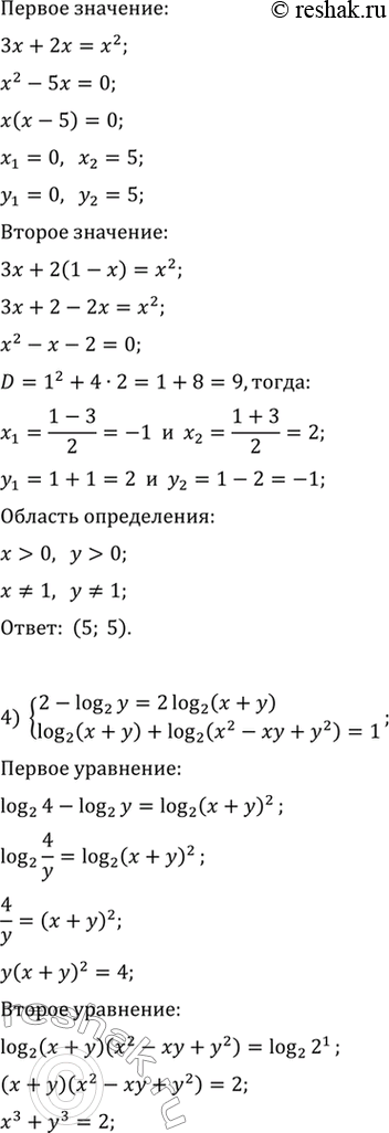
3) {(log_x (3x+2y)=2, log_y (2x+3y)=2);
4) {(2-log_2 y=2log_2 (x+y), log_2 (x+y)+log_2 (x^2-xy+y^2)=1);
5) {((x+y)3^(y-x)=5/27, 3log_5 (x+y)=x-y).
*размещая тексты в комментариях ниже, вы автоматически соглашаетесь с пользовательским соглашением