Упр.610 ГДЗ Колягин Ткачёва 10 класс (Алгебра)
Решение #1
Решение #2

Рассмотрим вариант решения задания из учебника Колягин, Ткачёва, Фёдорова 10 класс, Просвещение:
610.
1) v(5-x) - v(5+x) = 2
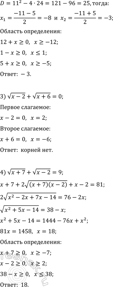
2) v(12+x) - v(1-x) = 1
3) v(x-2) +v(x+6) = 0
4) v(x+7)+v(x-2) =9
*размещая тексты в комментариях ниже, вы автоматически соглашаетесь с пользовательским соглашением