Упр.642 ГДЗ Никольский Потапов 7 класс (Алгебра)
Решение #1
Решение #2

Рассмотрим вариант решения задания из учебника Никольский, Потапов 7 класс, Просвещение:
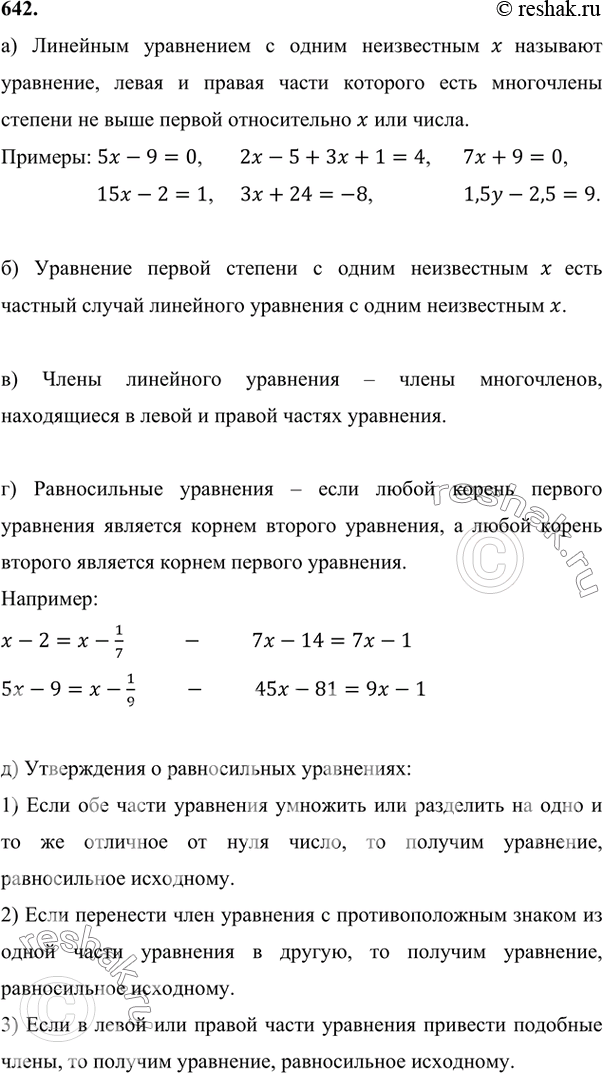
642 а) Какое уравнение называют линейным уравнением с одним неизвестным? Приведите примеры линейных уравнений.
б) Является ли уравнение первой степени линейным уравнением?
в) Что называют членами линейного уравнения?
г) Какие уравнения называют равносильными? Приведите примеры равносильных уравнений.
д) Какие утверждения о равносильности линейных уравнений вам известны?
*размещая тексты в комментариях ниже, вы автоматически соглашаетесь с пользовательским соглашением