Упр.7.23 ГДЗ Мерзляк 11 класс Углубленный уровень (Алгебра)
Решение #1

Рассмотрим вариант решения задания из учебника Мерзляк, Номировский, Поляков 11 класс, Вентана-Граф, Просвещение:
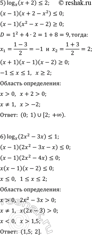
7.23. Решите неравенство:
1) log_(2x-3) x>1; 4) log_(x-2) (2x-7)<1;
2) log_(x-2) (2x-9)<0; 5) log_x (x+2)<2;
3) log_(x+1) (5-x)>1; 6) log_x (2x^2-3x)<1.
*размещая тексты в комментариях ниже, вы автоматически соглашаетесь с пользовательским соглашением