Упр.7.30 ГДЗ Мерзляк 11 класс Углубленный уровень (Алгебра)
Решение #1

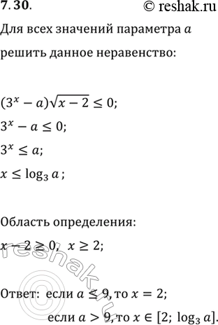
Рассмотрим вариант решения задания из учебника Мерзляк, Номировский, Поляков 11 класс, Вентана-Граф, Просвещение:
7.30. Для каждого значения параметра a решите неравенство (3^x-a)v(x-2)<0.
*размещая тексты в комментариях ниже, вы автоматически соглашаетесь с пользовательским соглашением