Упр.757 ГДЗ Никольский Потапов 7 класс (Алгебра)
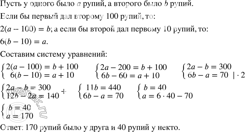
Решение #1
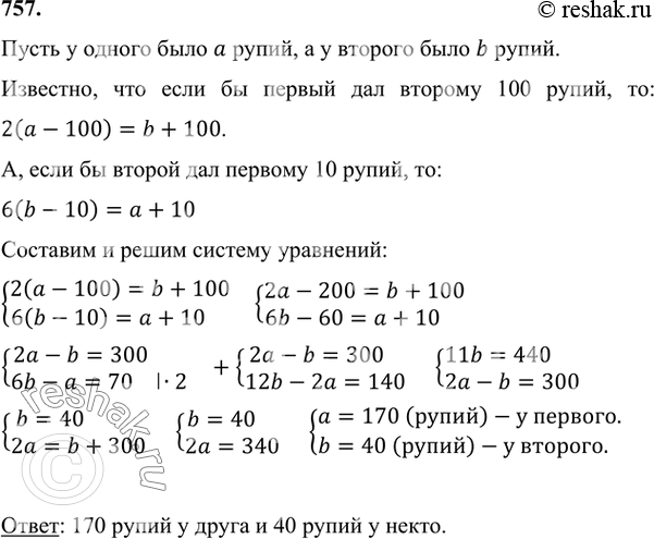
Решение #2

Рассмотрим вариант решения задания из учебника Никольский, Потапов 7 класс, Просвещение:
757 Задача Бхаскары (Индия, XII в.). Некто сказал другу: «Дай мне 100 рупий, и я буду вдвое богаче тебя». Друг ответил: «Дай мне только 10, и я стану в 6 раз богаче тебя». Сколько было у каждого?
*размещая тексты в комментариях ниже, вы автоматически соглашаетесь с пользовательским соглашением