Упр.773 ГДЗ Ткачёва 6 класс (Математика)
Решение #1

Рассмотрим вариант решения задания из учебника Ткачёва 6 класс, Просвещение:
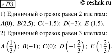
773. Записать координаты точек A, В, С, D и Е. изображённых на рисунке 262.
*размещая тексты в комментариях ниже, вы автоматически соглашаетесь с пользовательским соглашением