Упр.795 ГДЗ Никольский Потапов 7 класс (Алгебра)
Решение #1
Решение #2

Рассмотрим вариант решения задания из учебника Никольский, Потапов 7 класс, Просвещение:
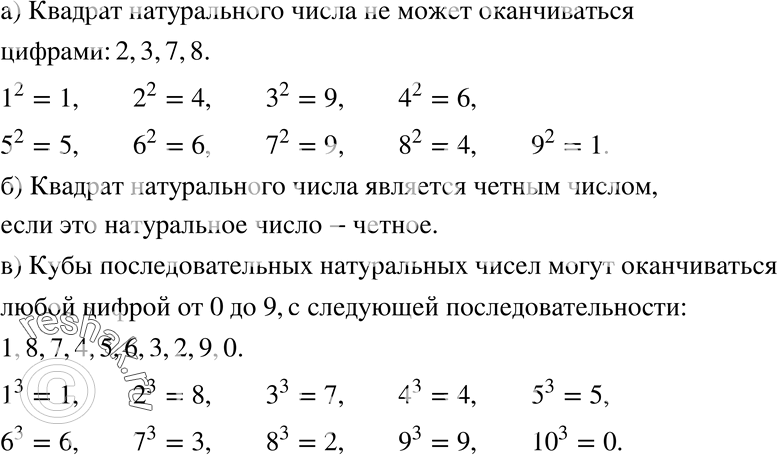
795 а) Какой цифрой не может оканчиваться квадрат натурального числа?
б) В каких случаях квадрат натурального числа является чётным числом?
в) Какими цифрами оканчиваются кубы последовательных натуральных чисел? В какой последовательности повторяются эти цифры?
*размещая тексты в комментариях ниже, вы автоматически соглашаетесь с пользовательским соглашением