Упр.8.25 ГДЗ Мерзляк 11 класс Углубленный уровень (Алгебра)
Решение #1

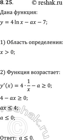
Рассмотрим вариант решения задания из учебника Мерзляк, Номировский, Поляков 11 класс, Вентана-Граф, Просвещение:
8.25. При каких значениях а функция y=4ln x-ax-7 является возрастающей?
*размещая тексты в комментариях ниже, вы автоматически соглашаетесь с пользовательским соглашением