Упр.8.50 ГДЗ Погорелов 7-9 класс (Геометрия)

Решение #1

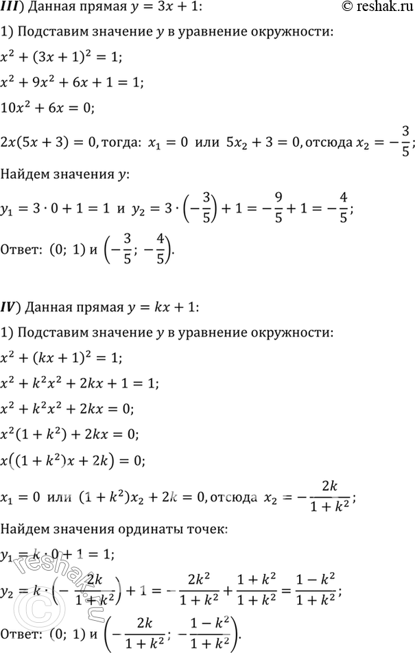
Изображение 50. Найдите точки пересечения окружности х2 + у2 = 1 с прямой:1) у = 2x + 1;	2) у = х + 1;3) у = 3х + 1;	4) у = kx +...
Дополнительное изображение

Рассмотрим вариант решения задания из учебника Погорелов 8 класс, Просвещение:
50. Найдите точки пересечения окружности х2 + у2 = 1 с прямой:
1) у = 2x + 1;
2) у = х + 1;
3) у = 3х + 1;
4) у = kx + 1.
*Цитирирование задания со ссылкой на учебник производится исключительно в учебных целях для лучшего понимания разбора решения задания.
*размещая тексты в комментариях ниже, вы автоматически соглашаетесь с пользовательским соглашением