Упр.805 ГДЗ Колягин Ткачёва 10 класс (Алгебра)
Решение #1
Решение #2

Рассмотрим вариант решения задания из учебника Колягин, Ткачёва, Фёдорова 10 класс, Просвещение:
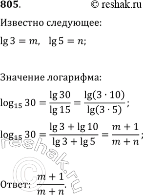
805. Найти логарифм 30 по основанию 15, если десятичный логарифм 3=m, десятичный логарифм 5=n
*размещая тексты в комментариях ниже, вы автоматически соглашаетесь с пользовательским соглашением