Упр.85 ГДЗ Никольский Потапов 7 класс (Алгебра)
Решение #1

Рассмотрим вариант решения задания из учебника Никольский, Потапов 7 класс, Просвещение:
85 Как можно записать конечную десятичную дробь или натуральное число в виде бесконечной десятичной дроби? Приведите примеры.
а) 1/3, 2/9, 12/5,12;
б) 24/30,36/48,4/7,45/63;
в) 20/41, 15/37,5/21,17/42;
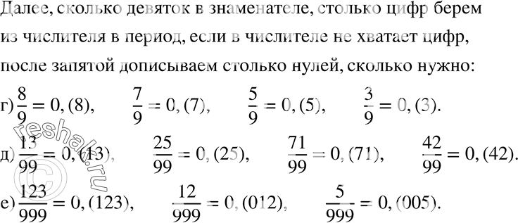
г) 8/9,7/9,5/9,3/9;
д) 13/9,26/99,71/99,42/99;
е) 123/999,12/999,5/999.
*размещая тексты в комментариях ниже, вы автоматически соглашаетесь с пользовательским соглашением