Упр.869 ГДЗ Колягин Ткачёва 10 класс (Алгебра)
Решение #1
Решение #2

Рассмотрим вариант решения задания из учебника Колягин, Ткачёва, Фёдорова 10 класс, Просвещение:
Решить неравенство (869—877).
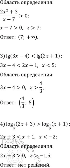
869.
1) логарифм ((3х-2)/(x^2+1)) по основанию 5>0
2) логарифм ((2х^2+3)/(x-7)) по основанию 1/2 >0
3) десятичный логарифм (3х-4) < десятичный логарифм (2х+1)
4) логарифм (2х+3) по основанию 1/2 >логарифм (х+1) по основанию 1/2
*размещая тексты в комментариях ниже, вы автоматически соглашаетесь с пользовательским соглашением