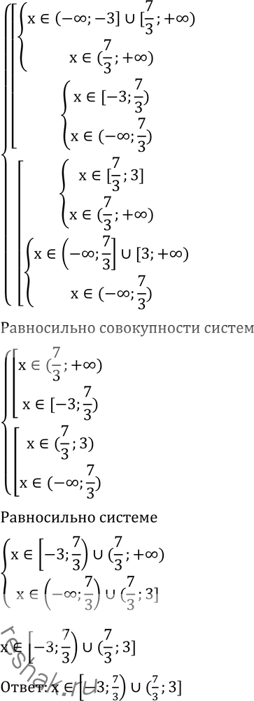
Упр.9.60 ГДЗ Никольский Потапов 11 класс (Алгебра)
Решение #1

Рассмотрим вариант решения задания из учебника Никольский, Потапов 11 класс, Просвещение:
9.60
*размещая тексты в комментариях ниже, вы автоматически соглашаетесь с пользовательским соглашением