Упр.10.19 ГДЗ Мерзляк 11 класс Углубленный уровень (Алгебра)
Решение #1

Рассмотрим вариант решения задания из учебника Мерзляк, Номировский, Поляков 11 класс, Вентана-Граф, Просвещение:
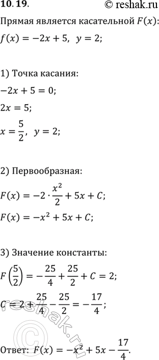
10.19. Для функции f(x)=-2x+5 найдите такую первообразную, что её график имеет только одну общую точку с прямой у=2.
*размещая тексты в комментариях ниже, вы автоматически соглашаетесь с пользовательским соглашением