Упр.10.8 ГДЗ Мерзляк 11 класс Углубленный уровень (Алгебра)
Решение #1

Рассмотрим вариант решения задания из учебника Мерзляк, Номировский, Поляков 11 класс, Вентана-Граф, Просвещение:
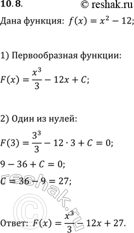
10.8. Для функции f(x)=x^2-12 найдите первообразную F, один из нулей которой равен 3.
*размещая тексты в комментариях ниже, вы автоматически соглашаетесь с пользовательским соглашением