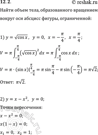
Упр.12.2 ГДЗ Мерзляк 11 класс Углубленный уровень (Алгебра)
Решение #1

Рассмотрим вариант решения задания из учебника Мерзляк, Номировский, Поляков 11 класс, Вентана-Граф, Просвещение:
12.2. Найдите объём тела, образованного вращением вокруг оси абсцисс фигуры, ограниченной линиями:
1) y=v(cos(x)), y=0, x=-п/4, x=п/4;
2) y=x-x^2, y=0;
3) y=vx, y=1, x=2.
*размещая тексты в комментариях ниже, вы автоматически соглашаетесь с пользовательским соглашением