Упр.15.14 ГДЗ Мерзляк 11 класс Углубленный уровень (Алгебра)
Решение #1

Рассмотрим вариант решения задания из учебника Мерзляк, Номировский, Поляков 11 класс, Вентана-Граф, Просвещение:
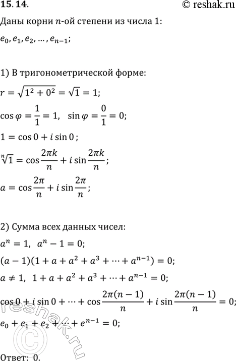
15.14. Пусть e_0, e_1, ..., e_(n-1) — корни n-й степени из числа 1. Найдите сумму e_0+e_1+...+e_(n-1).
*размещая тексты в комментариях ниже, вы автоматически соглашаетесь с пользовательским соглашением