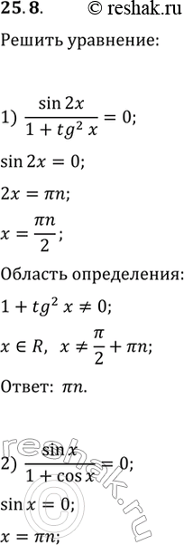
Упр.25.8 ГДЗ Мерзляк 11 класс Углубленный уровень (Алгебра)
Решение #1

Рассмотрим вариант решения задания из учебника Мерзляк, Номировский, Поляков 11 класс, Вентана-Граф, Просвещение:
25.8. Решите уравнение:
1) sin(2x)/(1+tg^2(x))=0; 2) sin(x)/(1+cos(x))=0; 3) (2sin^2(x)+3sin(x))/(1-cos(x))=0.
*размещая тексты в комментариях ниже, вы автоматически соглашаетесь с пользовательским соглашением