Упр.5.24 ГДЗ Мерзляк 11 класс Углубленный уровень (Алгебра)
Решение #1

Рассмотрим вариант решения задания из учебника Мерзляк, Номировский, Поляков 11 класс, Вентана-Граф, Просвещение:
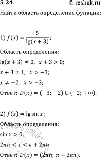
5.24. Найдите область определения функции:
1) y=5/lg (x+3); 2) y=lg sin(x).
*размещая тексты в комментариях ниже, вы автоматически соглашаетесь с пользовательским соглашением