Упр.5.32 ГДЗ Мерзляк 11 класс Углубленный уровень (Алгебра)
Решение #1

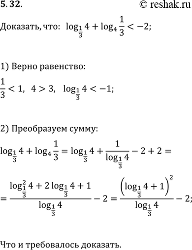
Рассмотрим вариант решения задания из учебника Мерзляк, Номировский, Поляков 11 класс, Вентана-Граф, Просвещение:
5.32. Докажите, что log_(1/3) 4+log_4 (1/3)<-2.
*размещая тексты в комментариях ниже, вы автоматически соглашаетесь с пользовательским соглашением